Instance Verification Kit (IVK)
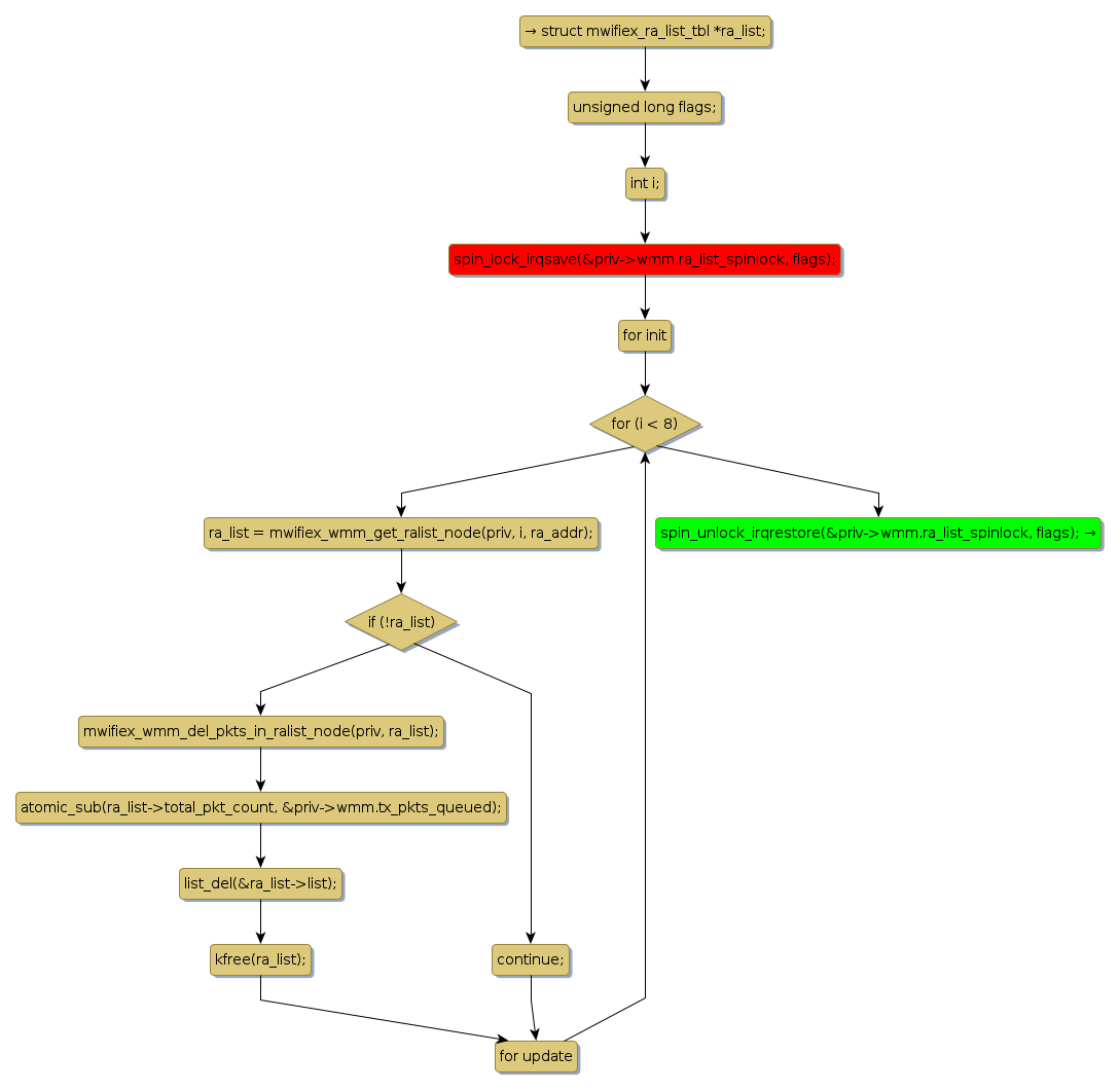
spin lock @ [16853+54+/linux-3.19-rc1/drivers/net/wireless/mwifiex/wmm.c]
Instance Signature: ra_list_spinlock
|
The Matching Pair Graph:
|
|
Function Name
|
Control Flow Graph (CFG)
|
Events Flow Graph (EFG)
|
Source Correspondence
|
|
mwifiex_wmm_del_peer_ra_list
|
|
|
[16703+28+/linux-3.19-rc1/drivers/net/wireless/mwifiex/wmm.c]
|